Company module blueprint
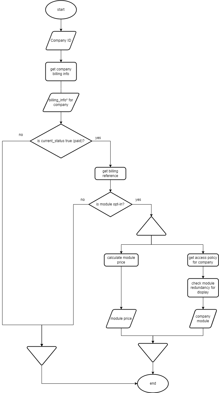
Flowchart

API Specification
Company - Module
Endpoint
| Endpoint | Method |
Authentication |
| /module/company/list |
Authentication
| Type |
Token source |
Server |
Param request
| Properties |
Required | Description |
| company_id | yes | Company ID in SYNCHRONN |
Param request can be changed or disabled.
Result example
200 OK
{
"module_list": [
{
"module_id": 1,
"name": "Transaction",
"group": null,
"created_at": "2024-01-18T03:31:52.006Z",
"updated_at": "2024-01-18T03:31:52.006Z"
},
{
"module_id": 2,
"name": "HRIS",
"group": null,
"created_at": "2024-01-18T03:31:52.006Z",
"updated_at": "2024-01-18T03:31:52.006Z"
},
{
"module_id": 3,
"name": "Voucher",
"group": null,
"created_at": "2024-01-18T03:31:52.006Z",
"updated_at": "2024-01-18T03:31:52.006Z"
}
]
}
Error example
Body request example
insert code here
Company - Pricing
Endpoint
| Endpoint | Method |
Authentication |
| /module/company/pricing | GET |
Authentication
| Type |
Token source |
Server |
Param request
| Properties |
Required | Description |
| company_id | yes | Company ID in SYNCHRONN |
Param request can be changed or disabled.
Result example
200 OK
{
"total_price": 185000,
"details": [
{
"module_name": "ONDEL BASIC",
"tier_type": "ESSENTIAL",
"base_price": 120000
},
{
"module_name": "ONDEL PLUS A",
"tier_type": "ADDON",
"base_price": 20000
},
{
"module_name": "ONDEL PLUS B",
"tier_type": "ADDON",
"base_price": 45000
}
]
}
Error example
Body request example
insert code here
No Comments